连日来,成都疫情备受关注。9月1日0—24时,四川新增128例本土确诊病例和77例本土无症状感染者。
成都已有超20条疫情传播链
9月1日16时,四川省成都市举行新冠疫情防控工作新闻发布会。据介绍,自8月12日发现首例外省输入本土病例以来,成都市已有超过20条传播链,累计报告病例超过900余例,疫情防控压力十分艰巨。
其中,最严重的是8·25锦江关联疫情。受前期成都高温暑热天气影响,游泳纳凉的人员较多,人员聚集,且无法佩戴口罩。疫情输入后,在成都市两个游泳娱乐场所引起聚集传播,尤其是到环球中心水世界游玩的人员居住分散,疫情扩散风险极大。
全体居民原则居家
市民非必要不离蓉
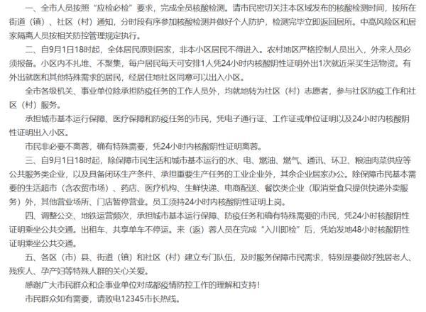
成都1日通报,自9月1日18时起,全体居民原则居家,非本小区居民不得进入。市民非必要不离蓉,确有特殊需要,凭24小时内核酸阴性证明离蓉。自9月1日至9月4日在全市范围内开展全员核酸检测。

9月1日18时起成都全体居民原则居家,齐心战疫守护成都
“8·25疫情”已在本地出现续发传播
9月1日16时,四川省成都市举行新冠疫情防控工作新闻发布会。据介绍,截至8月31日24时,成都市8·25本土疫情共报告本土阳性感染者766例。该起疫情已在本地出现续发传播,疫情处于上升期,病例活动轨迹涉及全市22个区县的公共场所,包括:住家小区、培训机构、学校、车站、餐馆、菜市场、商超、游乐园等。此次疫情传播速度快、隐匿传播多、病例活动分散、风险场所广泛、全市疫情形势异常复杂严峻。
每户一人每天凭24小时内
核酸阴性证明
外出采买
9月1日,成都市人民政府新闻办公室举行疫情防控工作新闻发布会。会上,成都市商务局局长张金泉介绍,每户居民每天可安排1人凭24小时内核酸阴性证明外出1次就近采买生活物资。
他表示,《成都市新型冠状病毒肺炎疫情防控指挥部关于在全市开展全员核酸检测的通告》不是要求大家不能出门采购,而是采取有序有效的方式购买生活必需品。
莫抢!都有!
成都蔬菜肉类市场供应充足
9月1日,成都市农业农村局介绍,从对成都全市农业生产“四情”调查监测情况来看,当前本地蔬菜、畜禽等农业生产推进有序,各类农产品供应总量充足、品类丰富。

目前,成都批发市场供应充足,蔬菜日均供应量约4000吨,肉类日均供应量约600吨,水产海鲜日均供应量约1000吨,米面粮油等副食产品储存量约6000吨。该市场现已规划应急保供场地,作为城市生鲜农产品中转集散地使用,以保障城市应急供应。

西南铁路部分列车停运
9月1日,记者从中国铁路成都局集团有限公司获悉,根据疫情防控需要以及客流变化情况,铁路部门于9月1日起临时调整成都地区列车开行方案,车次调整情况请以12306网站(手机APP)、车站公告为准。截至9月1日18时,部分停运车次如下:

根据2022年8月30日成都市新型冠状病毒肺炎疫情防控指挥部关于全面加强社会面疫情防控的通告,自8月31日0时起,离蓉旅客须持有24小时内核酸检测阴性证明。