2026年初,百年鞋企双星名人的控制权争夺战演变成了一场彻底的决裂。1月3日,84岁的双星名人集团创始人汪海发布声明,宣布与儿子汪军及儿媳徐英断绝父子和姻亲关系。这封公开信确为汪海本人所发。

这场决裂并非突然发生,其核心矛盾在于公司控制权的旁落。早在2022年,由儿媳徐英控股80%的“青岛星迈达工贸有限公司”通过增资获得了双星名人56.96%的股份,成为第一大股东。尽管汪海名义上保留了职位,但实际上失去了对公司的绝对控制。

2025年5月,汪海曾发信指控儿孙“抢夺公章”、“逼宫”,并质疑公司在自己不知情的情况下被搬迁。此后双方陷入长期拉锯,直到最近一个月,从报纸版面的“公章战”升级到了如今的“断绝关系”。

在汪海发出“断绝关系”声明的一个月前,双方已在媒体上交火,争论的核心是:谁才是公司的合法代表?哪一枚公章才有效?2025年12月2日,徐英以“双星名人董事长”及控股股东青岛星迈达的名义发布《严正声明》,披露了当年5月20日召开的董事会决议免去了汪海的董事长及法定代表人职务,并选举她接任。徐英指控汪海被免职后一直霸占营业执照,拒不配合变更登记,甚至私自刻制了新的公章、法人章和财务专用章。

仅过6天,汪海在报纸上刊登大篇幅声明驳斥徐英的说法“完全违背事实”。他指出,徐英依据的“5月20日临时董事会”召集程序严重违法,因此决议无效。汪海表示原公章一直由他妥善保管,并未遗失。他还要求对方三天内登报赔礼道歉,并退还被“非法占据”的公司档案、财务凭证以及被扣押的员工私人物品。汪海透露,针对那场试图免去他职务的董事会决议,已向青岛市黄岛区人民法院提起撤销之诉,案件正在审理中。

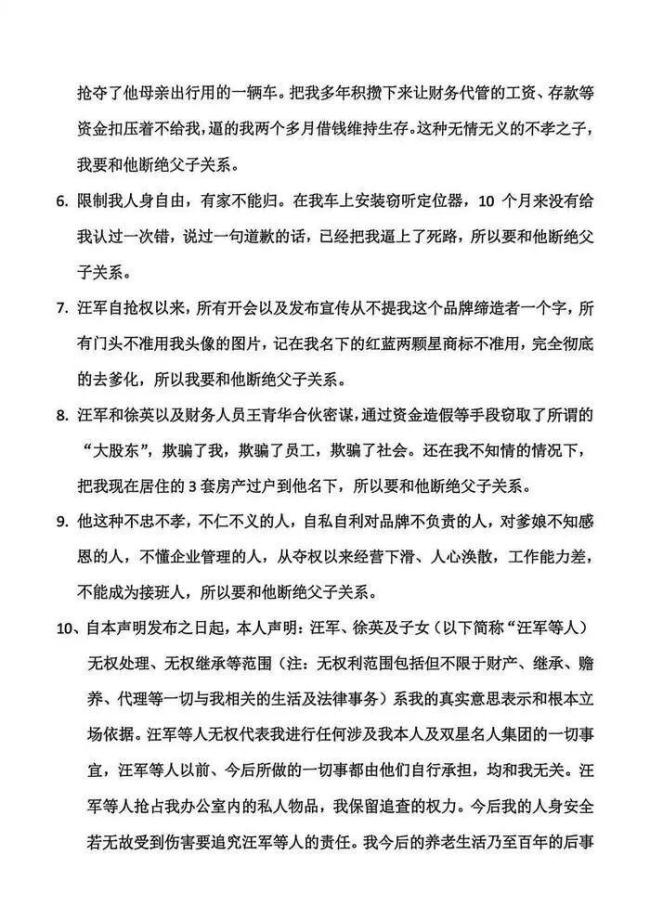
此前,双方的争执焦点还在法律程序上,但1月3日的这份声明,让矛盾完全脱离了商业范畴。汪海在声明中列举了11条理由,“接班人国籍”被置于首位。他表示,获悉汪军与徐英均为美国身份,而双星名人作为国企改制后的股份制企业,属于中国人的民族品牌,不能让“美国身份的人”接班。此外,汪海还痛斥儿子掌权后搞“去创始人化”,禁止宣传中提及汪海,拆除门头上的汪海头像,停用登记在汪海名下的“红蓝两颗星”商标。
随着决裂信公开,更多内斗细节浮出水面。汪海称遭到经济封锁,汪军控制财务后不仅扣压了他的工资存款,还停发了身边工作人员的薪水,甚至连负责照顾其母亲(汪海妻子)的保姆工资也一并停发。汪海指控儿子侵占了母亲200多万元的养老钱,收走他的出行车辆,导致他在过去两个月里一度靠借钱维持生存。在人身安全上,汪海透露车辆被安装了窃听定位器,导致“有家不能回”,人身自由受限。他还指控,汪军在秘密状态下,通过资金造假窃取“大股东”地位,并将他居住的三套房产悄然过户到了自己名下。
面对亲情崩塌,汪海宣布将成立“双星名人品牌接班委员会”,主张“能人接班”和“职业经理人接班”。目前,徐英一方虽在股权上占优,但随着汪海死守法定代表人身份并诉诸法律,这场围绕百年鞋企的控制权之争短期内恐难画上句号。