最近,微博上出现了一项热门讨论——让硕士生和博士生破防的瞬间。
有网友留言:“假如生活欺骗了你,找50个硕士生问问他们为什么读研;假如你觉得生活拮据,找50个硕士生问问补助;假如你觉得生活无聊,找50个硕士生问问他们一天都做什么......这50个硕士生不要悲伤,找50个博士问问他们什么时候毕业?”
在这条留言下,不少网友表示“直击心灵”“看到最后一句,蚌埠住了”“虾仁猪心,泪决了堤”......
图片来源:微博
确实,自带“学霸”、“天才”等标签的博士生们,偶尔也会面临“差生”危机。近几年,“’超龄’博士大清退”、“博士想毕业有多难”等话题被不断推上微博热门;在知乎上搜索博士毕业,凸显博士焦虑的问题也比比皆是,难怪博士们充满危机感。
过半博士无法如期毕业,3年学制博士生,甚至8年都毕不了业,最终面临被学校清退的结果,成为博士群体中常见的现象。而居高不下的延毕率,也证明着传统的三年学习时间已明显不适合博士生培养,延长学制将成为国内高水平研究型大学改革的必然趋势。
博士学制,越来越长!
早在改革开放之初,为了尽快培养国家急需的高层次人才,教育部决定从1981年开始招收博士生,并在《关于做好一九八一年攻读博士学位研究生招生工作的通知》中规定“(博士生的)学习年限:一般二至三年”,这一时期,我国博士生教育肩负着“早出人才、快出人才、出好人才”的历史使命。
虽然培养出的人才在一定程度上填补了当时的人才空白,为经济社会的发展做出了贡献,但随着研究生规模的扩大,我国研究生培养重心开始转移,更重视研究生培养质量。1986年,国家教委在《关于改进和加强研究生工作的通知》中对此前规定的学习时间有所调整,博士学制放宽至3年。由此,无论在研究生教育领域还是在社会上逐步形成了以3年为基准的博士生学制的共识,国家和培养单位在博士生培养管理过程中,与博士生培养有关的经费投入、资源调配、培养方案、等诸多环节都是按博士生3年基本学制来执行。
1998年4月,教育部出台《关于修订研究生培养方案的指导意见》中提出,研究生的学习年限在达到培养目标所要求的前提下由培养单位自行确定。该指导意见针对不同类型的博士生提出了不同的学习年限要求,“全日制攻读博士学位的学习年限一般为3年至4年;硕博连读的学习年限一般为5年至6年,并且可根据实际情况允许研究生提前或延期毕业”。

图片来源:教育部
从历史进程来看,我国博士学制改革呈现出不断延长的趋势。学制改革的背后,是国家对博士生学习年限实行弹性化、灵活性处理,也是对研究生培养规律的尊重。
高校官宣,大势所趋?
据《我国博士生延期完成学业的影响因素分析——基于对42所研究生院的问卷调查》研究显示,2002年—2009年,我国三年内如期毕业的博士生只有40%左右。近年来,在我国对博士不断扩招的背景下,教育部数据显示,2003年博士研究生延毕率约46.5%,2012年突破60%,2018年已达到64%,也就是说,有超过六成的博士研究生无法正常毕业;2019年我国博士研究生预计毕业人数为172824人,实际毕业人数仅为62578人,将近63.8%的学子踩在了延毕红线之内。
面对长期以来居高不下的延毕率,提高研究生培养质量的呼声日益高涨,一些博士生培养单位在改革中开始进行学制方面的探索,博士生弹性学制和学校自行规定学习年限的现象日益普遍。
2020年8月,中国传媒大学召开了研究生教育会议,全面拉开了研究生教育改革大幕。宣布自2021级开始,中国传媒大学博士研究生学制由3年改为4年。实际上,延长博士学制并非中国传媒大学首创,过去几年国内已经有多所高校延长了博士学制。

中国传媒大学研究生教育会议现场
图片来源:人民网
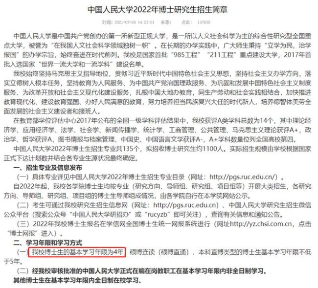
早在2003年,北京大学已经开始博士生培养改革,招生简章中已将入学考试改为入学选拔,同时硕士起点博士生的基本学习年限由三年调整为四年;2011年起,复旦大学中文系研究生在读时间从3年改为4年。相关负责人表示,改革就是为了让学生有更充足的时间做更有质量的研究,以提高博士研究生的质量,提升博士研究生教育水平;2014年起,厦门大学将博士生学制由三年延长为四年。在厦门大学招生办网站公布的《关于将我校博士生学制由三年延长为四年的说明》中显示,学校对近五年的博士生毕业时间进行分析后发现,博士生在三年学制内准时毕业率偏低,按时毕业率不到40%,因此,三年的学习时间已明显不适合博士生培养,而博士生经过四年的学习后,毕业率基本上能达到合理的水平;2015年6月中国人民大学发布《全面深化博士生教育综合改革若干要点》,推行博士四年学制;中国科学技术大学不仅延长了普通博士的毕业年限,并且将硕博连读的修业年限由之前的五年增加到六年......

中国人民大学2022年博士研究生招生简章